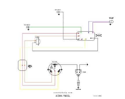
Electrical Diagram ACMA 150GL

click image to download a .pdf file